beat365官方网站是经四川省人民政府批准建立的国家公办全日制普通高等学校,是全省唯一的护理职业学院。学院以社会需求为导向、以能力强化为核心、以专业建设为重点、以改革创新为动力,突出产、教、研、医结合,努力实现“培养具有较强创新精神和实践能力的高素质技能型人才”的办学目标。学院现有成都、德阳两个校区,占地面积近900亩,学院不断加强人才培养模式改革,是四川省首批现代学徒制试点单位中唯一的医学类高职院校。
学院重视对外合作与就业工作。不断加强对外合作与交流,是中国西南片区唯一的国际护士水平考试(ISPN)培训基地;作为中德护理人才交流计划在四川地区的唯一赴德学员选拔、培训及输送基地,2015年-2017年共输送55名学员赴德学习工作。学院培养的学生理论基础扎实、实践技能熟练、综合素养高,深受用人单位欢迎与好评,近年来就业率年均保持在95%以上。
经四川省教育主管部门批准,我院2018年继续开展单独招生工作,我院单独招生拟将面向中等职业类(医药卫生一类、高考报名号必须为对口高职类)、普通高中类(普通高中文理类)毕业生中选拔优秀人才。 为了保证顺利完成招生录取工作任务,学院特制定2018年单独招生方案。
一、组织保证
(一)学院单独招生工作接受省招考委、省教育厅的指导和监督。
(二)学院成立以书记、院长为组长的单独招生工作领导小组,集体研究决定单独招生考试、录取过程中的重大问题。
单独招生工作领导小组下设四个工作组。
笔试及专业技能、综合素质考核小组:负责笔试试卷领取、保密、准考证发放、编排考场、组织考试、评卷、汇总成绩;负责专业技能考核和综合素质测试的题目制作,标准制定,流程确定,组织考核,汇总成绩,复核成绩等。
招生录取小组:负责单独招生宣传、报名、信息核实、报名资格审查、新生录取,办理录取手续、通知书发放等。
后勤安全小组:负责后勤保障、现场秩序和安全保卫。
纪检监察小组:负责单独招生全过程的纪检监督,保证录取工作的公开、公正、公平。
二、招生原则
学院单独招生工作遵循公平、公正、公开,以及程序规范、自我约束的原则,接受社会监督,严格实施招生“阳光工程”。
学院单独招生工作实行招考分离。
凡有直系亲属(父母、配偶、子女、兄弟姐妹)报考者,不得参与当年单独招生考试工作。
三、招生专业与计划
根据当年省教育厅发展规划处下达我院计划安排以下拟招专业和计划。专业目录最终计划数以四川省教育厅、四川省教育考试院统一公布为准。

在中等职业类考生中招收护理专业(现代学徒制)60名,康复治疗技术专业(现代学徒制)60名。
四、招生对象
遵守中华人民共和国宪法和法律,品学兼优、身心健康,符合国家相关政策规定,已参加2018年四川省普通高等学校招生统一考试报名并获得考生号的中等职业学校毕业生及高中毕业生。
五、报名条件
(一)遵守中华人民共和国宪法和法律;
(二)身体健康,报考我院的考生必须符合《普通高等学校招生体检工作指导意见》及有关补充规定。特别提醒:因医药卫生类专业的特殊性,我院不招收色盲色弱考生。
六、报名方式
高职单招实行网上统一报名,分省考试院网站报名和学校网站填报专业志愿两个阶段。
报考考生本人应于2018年3月3日8:00至15日18:00,登录省教育考试院网站www.sceea.cn,按要求填写考生有关信息,填报高职单招学校志愿。学校志愿设置为1个,考生须在规定的时间内在网上填报并提交确定,在规定的报名时间内,考生可以修改学校志愿,逾期不再补报,也不得再修改填报的志愿。因考生本人疏漏或失误造成的后果,由考生本人承担。
考生应于2018年3月19日8:00至25日18:00,登录我院网站(www. cnsnvc.edu.cn)进行报名确认并填报专业志愿,同时缴纳报名考试费130元,既可通过学院单招报名网站进行网上缴费,也可此期间到学院龙泉校区现场缴费(仅工作时间办理)。未在此规定时间内进行报名确认和缴费的考生,视为自愿放弃高职单招。填报专业志愿时,必须按照我院招生计划填报,不得跨类别填报:普高类考生不能报考中职类专业,中职类考生不能报考普高类专业。具体招生类别见计划表。
七、报名资格审查
(一)考生的基础信息采用省教育考试院统一采集的信息。报名结束后,学院将报名成功的考生名单在学院网上公布,在公布名单内的考生,方可参加学院报名资格审查及考核。
(二)考生须在3月19日8:00至25日18:00完成报名考试费130元缴纳,报名确认以缴费为准。
(三)考生报名资格审查时须提交以下材料:
1.考生身份证原件,并收取复印件一份。
2.准备近期同底彩色免冠照片2寸照2张(其中1张用于报名表,1张用于准考证)。
(四)2018年3月30日(周五)9:00—16:00考生到学院办理考试手续:准考证盖章;熟悉考场。
八、考试办法
beat365官方网站2018年单独招生考试中职类考生采用“文化基础笔试(中职类)+综合素质测试+专业技能测试”方式进行,考试总分均为400分。
各招生专业考试科目与分值比例详见表1。

1.考试形式:闭卷。
2.考试试题由省统一命制,分普通高中类试卷和中职类试卷,学院统一考试、阅卷评分。
3.考试内容:文化基础笔试科目为 “语文+数学+英语”分卷。

(二)综合素质测试
1.考核形式:抽题面试,考核时间:10分钟以内。
2.考核对象:普通高中类和中职类所有考生。
3.考核内容及分值:普通高中类采用现场考核和答问的方式进行,主要考察考生表达能力、心理素质、思辨能力、沟通能力和职业倾向等综合素质;对口中职类考生职业能力测试采取现场考核和答问的方式进行,主要考察考生的表达能力、心理素质、逻辑思维能力、专业基础知识和基本技能。
(三)专业技能考核
1.考试形式:闭卷。
2.考试内容:护理专业:无菌技术、穿脱隔离衣、心肺复苏、皮内注射、肌内注射、静脉输液、吸氧、口腔护理、鼻饲法、测血压。
康复治疗技术专业:肩关节、髋关节的正常生理活动方向,肩关节前屈的被动活动技术,肩前屈肌群的徒手肌力增强技术,肱二头肌的4级肌力的徒手评定方法,肘关节屈曲的被动活动技术,屈肘肌群的被动牵伸技术,屈膝肌群的被动牵伸技术。
药学:抗菌药、解热镇痛抗炎药、心血管系统药、呼吸系统药、消化系统药等各类代表药物的作用和用途、不良反应、禁忌症、注意事项及药物相互作用;处方的书写与调配。
九、考试违纪违规处理
考试招生中考生或工作人员有违纪、违规、舞弊行为的按《中华人民共和国教育法》、《国家教育考试违规处理办法)(教育部令第33号)、《普通高等学校招生违规行为处理暂行办法)(教育部令第36号)及其它相关规定处理。涉嫌违法的,将受到《中华人民共和国刑法》等有关法律法规的处罚。
十、录取
(一)考生的基础信息、政考意见和体检信息均采用省教育考试院统一采集的信息。
(二)考生不享受任何加分照顾政策。
(三)学院依据招生计划和考试成绩划定录取分数线。
(四)笔试成绩与技能成绩相加为考生的成绩总分,若该专业无技能考核则由笔试成绩与面试成绩相加。考生须参加文化和技能(面试)两项考试,如果只参加其中一项,则视为无效成绩,不得参加录取。以笔试成绩和综合素质测试成绩总分依次按照志愿从高分到低分的原则录取。
1、普通高中类专业:
每个考生可填报最多二个平行志愿。文化成绩与面试成绩相加为考生总成绩,根据报考人数与计划数比例划定总成绩最低控制线,依据成绩优先原则平行投档,确定拟录取考生名单。
2、中等职业类填报单一志愿专业。
(五)在校期间参加由教育部主办或联办的全国职业院校技能大赛获得一、二、三等奖和由省级教育行政部门主办或联办的全省职业院校技能大赛获得一等奖者的中职应届毕业生;具有高级工或技师资格(或相当职业资格)、获得县级劳动模范先进个人称号的在职在岗中等职业学校毕业生,可参加学校组织考核,合格者经省教育厅核实资格,并在教育部高考平台公示后,可免试录取。
符合免试录取条件的考生均须在规定时间前向我院提交经毕业学校(或单位)审核的《四川省2018年高职院校单独招生免试录取考生申请表》(请登录学院网站下载)及证书原件。
特别提示:在正式办理完毕免试录取手续前,申请考生应正常参加我院的高职单招考试。
(六)各专业录取最低分和拟录取考生名单在学院网站首页公示7个工作日,接受社会监督。公示期满,确认无异议后上报四川省教育考试院核准备案并办理相关录取手续,然后寄发录取通知书。
(七)公示期间,拟录取考生若要放弃录取,则应在公示期间到学院招生就业处办理相关放弃录取手续。其放弃名额在各类别所有条件都合格的考生中按照总分和考生是否服从专业调剂,从高分到低分的原则依次替补,将由录取领导小组根据录取情况届时确定。
公示期满后的拟录取名单报四川省教育考试院核准备案并办理相关录取手续。手续办理完毕后,学院向考生发放录取通知书。
十一、其他事宜
(一)若录取过程中出现同分情况,则依据以下原则录取:
先依据专业技能考核(面试)成绩的高低,若专业技能考核(面试)成绩相同,则依据文化考试成绩的高低,若专业技能考核(面试)成绩和文化成绩均相同,则依据文化考试中按照语文、英语、数学的单科成绩顺序依次比较。
(二)根据教育部文件规定,入学后享受普通高考统招新生同等待遇,合格毕业生颁发教育部电子注册的全日制普通高等学校专科文凭,单独招生录取的新生与高考录取新生享受同等待遇,不得再参加普通高考(含对口)及录取,不得调整专业,不得转入其他学校。
(三)若单独招生计划未能完成,则将未完成的计划转为面向四川省的普通专科招生计划。
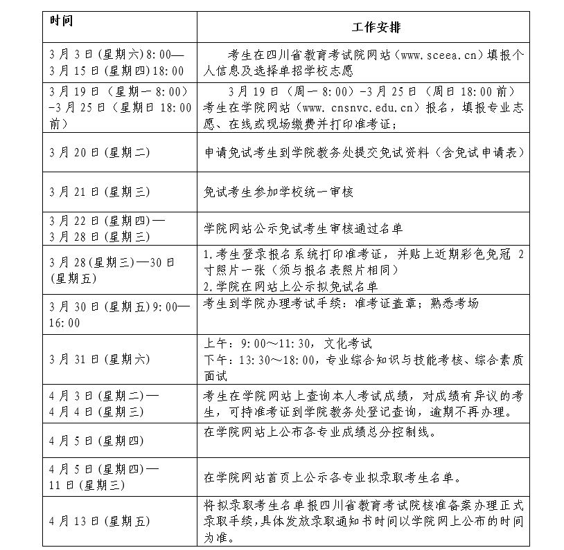
十二、时间安排

十三、新生注册和复查
(一)学院单独招生录取的考生,须在录取通知书规定的时间到校报到,逾期未报到者,取消入学资格。
(二)新生入学后,学院将进行复查,对不符合报名条件或有徇私舞弊、弄虚作假等行为的,取消考生被录取资格、入学资格或学籍。
十四、本章程以四川省教育厅、四川省教育考试院核准备案为准,由学院招生就业处负责解释。
十五、联系部门与方式
部门:beat365官方网站招生就业处
地址:四川省成都市龙泉驿区龙都南路173号beat365官方网站
邮政编码:610100
咨询电话及传真:028-84879035、84879040、19108043746(田老师)、17761193655(刘老师)、18780575812(贾老师)、19934499655(任老师)
纪检监督电话:028-84879140
学院网址:www. cnsnvc.edu.cn